为贯彻湖北省委城市工作会议精神,落实湖北省住建工作会议要求,湖北各地聚焦强统筹、提品质、优功能、融业态等方面,探索形成了一批具有示范作用的城市公园更新的典型经验。
湖北省住建厅发布湖北省城市公园更新经验清单(第一批)。此次发布的经验清单从加强统筹、提升品质、优化功能、融合业态、群众满意五个维度,梳理了武汉、黄石、宜昌、孝感、黄冈等地的创新实践与具体举措,为城市公园更新工作打造了可复制、可推广的湖北方案。

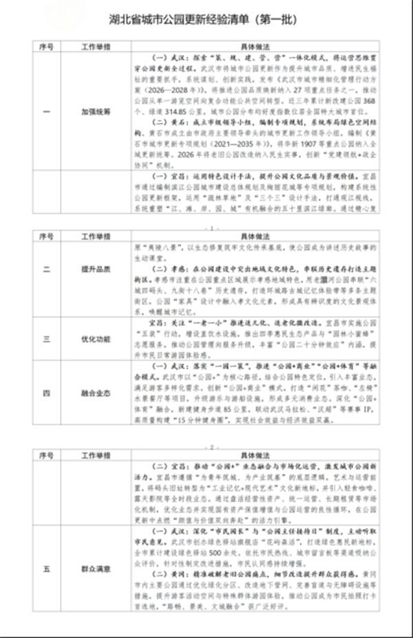
在加强统筹方面,武汉、黄石分别以模式创新和特色设计为抓手,推动公园更新系统推进。武汉市探索构建“策、规、建、管、营”一体化模式,将运营思维贯穿公园更新全流程,把公园品质焕新纳入《武汉市城市精细化管理行动方案(2026—2028年)》27项重点任务,推动公园从单一游览空间向复合功能公共空间转型。
黄石市成立由政府主要负责人牵头的城市更新工作领导小组,编制《黄石市城市更新专项规划(2021—2035年)》,将华新1907等重点公园纳入全域更新统筹,2026年还将老旧公园改造纳入民生实事,创新建立“党建领航+政企协同”工作机制。
提升品质上,宜昌、孝感深挖地域特色,让公园兼具景观价值与文化内涵。宜昌市编制滨江公园城市建设总体规划及绚丽花城等专项规划,运用“疏林草地”及“三个三”设计手法,打通观江视线,重塑五十里滨江绿廊“江、滩、岸、园、城”有机融合的格局,同时精心复原“夷陵八景”,以生态修复筑牢文化传承基底。
孝感市则紧扣地域文化特色,以老澴河公园串联“六城四码头、九街十八巷”历史遗存,打造环城路古城记忆体验带等主题街区,在公园“家具”设计中融入孝文化元素,构建辨识度十足的文化景观体系,唤醒城市集体记忆。
围绕优化功能,宜昌市聚焦“一老一小”群体需求,推进公园适儿化、适老化微改造,实施公园“五装”行动,增设直饮水设施,推出四季惠民生态产品与“园林小蜜蜂”志愿服务,推动公园管理向服务升级,丰富“公园二十分钟效应”内涵,持续提升市民日常游园的体验感与幸福感。
融合业态是此次公园更新的亮点所在,武汉、宜昌两市以“公园+”为核心路径,激活公园发展新动能。武汉市落实“一园一策”,打造“公园+商业”“公园+体育”等融合模式,引入“闲花”茶咖、“左椅”水景餐厅等特色项目,升级游乐与游船设施,同时新建健身步道85公里,联动武汉马拉松、“汉超”等赛事IP,构建高质量“15分钟健身圈”,实现社会效益与经济效益双赢。
宜昌市秉持“为青年筑城、为产业筑基”理念,将艺术与运营前置,把码头旧址转型为“工业记忆+现代艺术”文化新地标,引入轻食咖啡、露天影院等全时段业态,并通过盘活经营性资产、统一运营、长期租赁等市场化机制,实现国有资产保值增值与公园运营的良性循环,推动公园颜值与价值双向提升。
让群众满意成为公园更新的最终落脚点,武汉、黄冈两市从民意出发,精准破解公园建设管理痛点。武汉市深化“市民园长”与“公园主任接待日”制度,创办绿色驿站旗舰店“花屿森活”,累计建设绿色驿站500余处,同时依托市民热线、城市留言板等渠道吸纳公众评价,针对性制定改进措施,持续增强市民认同感。
黄冈市则对市内主要公园开展细节改造,通过优化绿化分区、改造地下管网、完善盲道与无障碍设施等举措,提升游客活动空间与特殊群体游园体验,打造“路畅、景美、文城融合”的公园环境,让公园成为市民拍照打卡的首选地,获得社会广泛好评。(通讯员杜伟、许靖钰)
1、“国际在线”由中国国际广播电台主办。经中国国际广播电台授权,国广国际在线网络(北京)有限公司独家负责“国际在线”网站的市场经营。
2、凡本网注明“来源:国际在线”的所有信息内容,未经书面授权,任何单位及个人不得转载、摘编、复制或利用其他方式使用。
3、“国际在线”自有版权信息(包括但不限于“国际在线专稿”、“国际在线消息”、“国际在线XX消息”“国际在线报道”“国际在线XX报道”等信息内容,但明确标注为第三方版权的内容除外)均由国广国际在线网络(北京)有限公司统一管理和销售。
已取得国广国际在线网络(北京)有限公司使用授权的被授权人,应严格在授权范围内使用,不得超范围使用,使用时应注明“来源:国际在线”。违反上述声明者,本网将追究其相关法律责任。
任何未与国广国际在线网络(北京)有限公司签订相关协议或未取得授权书的公司、媒体、网站和个人均无权销售、使用“国际在线”网站的自有版权信息产品。否则,国广国际在线网络(北京)有限公司将采取法律手段维护合法权益,因此产生的损失及为此所花费的全部费用(包括但不限于律师费、诉讼费、差旅费、公证费等)全部由侵权方承担。
4、凡本网注明“来源:XXX(非国际在线)”的作品,均转载自其它媒体,转载目的在于传递更多信息,丰富网络文化,此类稿件并不代表本网赞同其观点和对其真实性负责。
5、如因作品内容、版权和其他问题需要与本网联系的,请在该事由发生之日起30日内进行。