原标题:别错过!湖北“支点湖北 乐购全球”跨年消费嘉年华来了,吃喝玩乐购一站搞定!
湖北省将于2025年12月至2026年2月,在全省范围内隆重举办“支点湖北 乐购全球”跨年消费嘉年华。本次活动旨在打造一个“全域联动、全民参与、全业态融合”的消费盛会,通过线上线下深度融合、多元场景交织互动,届时,楚菜美食味满江城,咖啡美酒香溢四方,为全省乃至全国消费者呈现一场贯穿双节、辐射全域的年度消费盛宴。
活动将于2025年12月31日晚在武汉龙湖江宸天街举行盛大启动仪式,以一场融合传统楚韵与现代光影的开场秀拉开序幕。届时,重点企业及商协会代表将齐聚主会场,共同点亮跨年消费热潮。

主会场:一次集齐打卡、逛吃、扫货的跨年体验
作为本次活动的核心引爆点,武汉江宸天街主会场将以“一场秀、一场展、一场市集、一波福利”为主线,打造沉浸式、互动型、全业态的消费体验空间。现场不仅设置巨型灯笼矩阵、非遗艺术展等打卡场景,更集结各类特色市集与品牌促销,融合文化氛围与实在优惠,为市民开启一场好看、好玩、好买的跨年消费之旅。
全省联动:多地分会场特色玩法接力上线
本次活动形成全省联动格局。各市州深挖本地特色,策划了主题鲜明的分会场活动:宜昌结合“冰雪+汽车+美食”激活消费;襄阳沉浸于“唐风国潮”打造古城IP;十堰聚焦年货采购与商圈狂欢;荆州着力营造沉浸式跨年打卡地。黄石、恩施等地也将同步开展形式多样的促消费活动,共同绘就一幅热气腾腾的全省消费图景。

云端同步:指尖直达“乐购全球”现场
活动将携手抖音、京东、美团、东方甄选等主流电商平台,开设“支点湖北 乐购全球”线上专属专区。通过直播带货、线上促销等形式,将湖北的优质商品推向全国,让消费者足不出户即可“乐购全球”,畅享便捷购物体验。
湖北省商务厅表示,本次“支点湖北 乐购全球”跨年促消费活动,将通过政府引导、企业主体、市场运作的模式,全方位激活消费市场潜能,不仅为人民群众带来实惠与欢乐,更致力于推动消费业态创新升级,助力湖北消费能级与辐射力的全面提升。(记者 沈雅洁 通讯员 沈商轩)
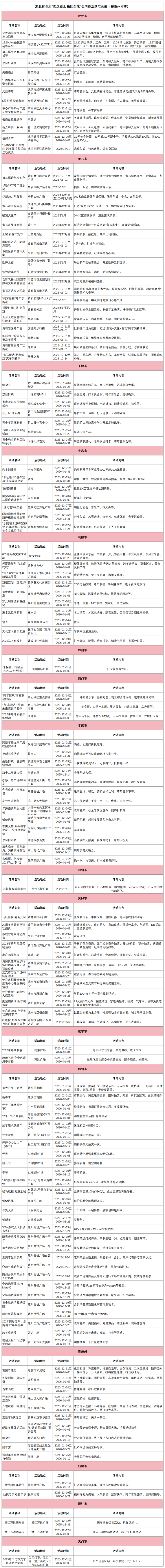
附:湖北省各地“支点湖北 乐购全球”促消费活动汇总表

1、“国际在线”由中国国际广播电台主办。经中国国际广播电台授权,国广国际在线网络(北京)有限公司独家负责“国际在线”网站的市场经营。
2、凡本网注明“来源:国际在线”的所有信息内容,未经书面授权,任何单位及个人不得转载、摘编、复制或利用其他方式使用。
3、“国际在线”自有版权信息(包括但不限于“国际在线专稿”、“国际在线消息”、“国际在线XX消息”“国际在线报道”“国际在线XX报道”等信息内容,但明确标注为第三方版权的内容除外)均由国广国际在线网络(北京)有限公司统一管理和销售。
已取得国广国际在线网络(北京)有限公司使用授权的被授权人,应严格在授权范围内使用,不得超范围使用,使用时应注明“来源:国际在线”。违反上述声明者,本网将追究其相关法律责任。
任何未与国广国际在线网络(北京)有限公司签订相关协议或未取得授权书的公司、媒体、网站和个人均无权销售、使用“国际在线”网站的自有版权信息产品。否则,国广国际在线网络(北京)有限公司将采取法律手段维护合法权益,因此产生的损失及为此所花费的全部费用(包括但不限于律师费、诉讼费、差旅费、公证费等)全部由侵权方承担。
4、凡本网注明“来源:XXX(非国际在线)”的作品,均转载自其它媒体,转载目的在于传递更多信息,丰富网络文化,此类稿件并不代表本网赞同其观点和对其真实性负责。
5、如因作品内容、版权和其他问题需要与本网联系的,请在该事由发生之日起30日内进行。