11月10日至12日,2025年湖北省城市管理执法大练兵比武竞赛在湖北城市建设职业技术学院成功举办。湖北省住建厅党组成员、副厅长龙宁出席开幕式并致辞,他表示要以“大培训、大规范、大服务”为抓手,将练兵成果转化为推动城市治理现代化的强大动力。

活动现场
比武竞赛秉承“以赛促训强本领、以训提能担使命、以能增效惠民生”的初心,共设置队伍形象、理论知识、案卷评查、模拟执法等4个科目。来自全省17个市州的城管执法队伍同台竞技,全面检验政治、法治、业务、形象、实战“五个练兵”成果。
以赛促训:队列铿锵展作风
“一、二、三、四”,伴随着铿锵有力的口号声,各参赛队伍以严整的仪容和饱满的精神状态依次登上比武场。从基础的立正稍息、跨立立正,到整齐划一的停止间转法;从规范利落的脱帽戴帽,到标准有力的敬礼礼毕;从齐步行进与立定的协调一致,到跑步行进与立定的铿锵节奏——每一个动作都经过千锤百炼,每一处细节都彰显精益求精。

比武竞赛现场
以训提能:实景比武见真章
现场模拟执法环节采用“沉浸式实战”模式,17支参赛队伍将执法现场“搬”上比武舞台,围绕占道经营、燃气安全、建筑垃圾治理、违法建设等民生热点问题,呈现一场场生动鲜活的执法场景。
武汉代表队《警钟》以一场燃气安全事故为切入点,真实还原了餐饮场所燃气安全隐患从发现、整改到反弹的全过程,执法队员的严谨专业与餐馆老板的侥幸心理形成鲜明对比,最终用事实敲响了“安全无小事”的警钟。

武汉代表队《警钟》
宜昌代表队《这钱,到底该不该》巧妙展现了智慧城管的魅力,执法人员运用数字城管平台、渣土监管系统等科技手段精准锁定违法证据,同时在执法过程中主动帮助当事人解决实际困难,实现了“科技赋能”与“人文关怀”的完美融合。

宜昌代表队《这钱,到底该不该》
整个模拟执法演练中,参赛队员规范出示执法证件,全程启用执法记录仪,展现了严谨专业的执法形象。面对当事人情绪激动、群众围观质疑等突发状况,队员们沉着应对,灵活运用“首次教育、二次责改、三次处罚”的执法规范和共情沟通技巧,既维护了法律尊严,又赢得了群众理解,实现了法律效果与社会效果的有机统一。
以能增效:内功锤炼强根基
本次比赛还设置了理论知识、案卷评查两大竞赛模块,全方位检验执法硬实力。

理论知识考核环节
理论知识全面覆盖——涵盖《中华人民共和国行政处罚法》《中华人民共和国行政强制法》《中华人民共和国行政复议法》《湖北省城市市容和环境卫生管理条例》《湖北省门店招牌设置管理规范(试行)》及《城市管理综合行政执法标准化指南(试行)》等内容,设置单选、多选、判断、案例分析等题型,检验“法治练兵”成效。
案卷评查精准把脉——各参赛队员在规定时间内,围绕事实证据完整性、陈述申辩回应质量、裁量基准适用一致性等维度,独立评查2份案卷,既精准“揪错”又规范“纠错”,在限时考核中展现扎实的法律知识储备与严谨的执法案卷审查素养。
随着各项比赛结果出炉,此次比武竞赛圆满落下帷幕,龙宁出席闭幕式并为获奖单位颁奖。

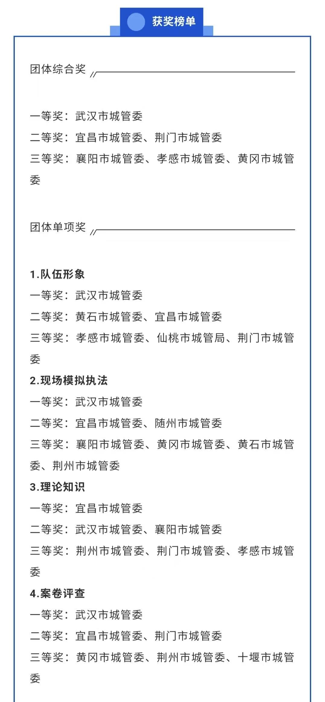
获奖榜单

获奖榜单
龙宁表示,全省城管系统要常态化开展大练兵活动,严格落实行政执法“三项制度”,健全层级执法监督机制,积极推进城市管理进社区、进小区,强化“科技赋能+城市治理”,为推进湖北城市高质量发展贡献城管力量。(文/图 雷华)